拟人圈
  • 论坛
  • 官方消息
  • 聊天室
  • 小黑屋
  • 水印工具
  • 下载APP
发布
  • 登录
  • 注册
拟人圈
  • 论坛
  • 官方消息
  • 聊天室
  • 小黑屋
  • 水印工具
  • 下载APP
登录
注册
找回密码

快速登录

4
分享
QQ空间微博QQ好友海报分享复制链接
  • 首页
  • 社区
  • ch圈
  • 全员向(联合国)
  • 正文

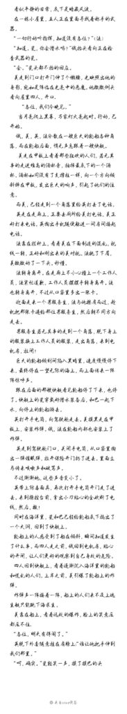
各位太太请看一下文笔过关不

海洛徽章-初出茅庐-拟人圈等级-LV5-拟人圈7个月前发布
162

notes_IMG_20250708_214758

 

ch五常无CP
4
2人已评分
分享
QQ空间微博QQ好友海报分享复制链接
收藏
请登录后发表评论

登录注册

    评论2
    只看作者
    最新最热
    • 扶老奶奶闯红灯的头像-拟人圈扶老奶奶闯红灯等级-LV1-拟人圈0
      但是写得很好唉。
      7个月前山东省东营市回复
    • 扶老奶奶闯红灯的头像-拟人圈扶老奶奶闯红灯等级-LV1-拟人圈0
      好小
      7个月前山东省东营市回复
903人已关注
分享
全员向(联合国)-拟人圈

全员向(联合国)

世界,苏醒吧!
发布关注
帖子
1793
互动
4229
阅读
3.7W+
用户封面
海洛的头像-拟人圈
海洛徽章-初出茅庐-拟人圈等级-LV5-拟人圈关注
140711117
刀子真好吃
  • 热门推荐
  • 最新发布

  • 拟人圈

    拟人圈(ch.baicsi.cn)分享国拟创作、角色设定与历史趣谈,探索地域文化拟人化魅力。加入友善活跃的ch圈论坛,与同好共筑尊重历史、创意迸发的灵感天地!
  • 友链申请 免责声明 广告合作 关于我们

    Copyright © 2025 · 拟人圈 · 由小白科技强力驱动.
    ICP备案号:粤ICP备2026006251号-2
  • 扫码加群-拟人圈

    扫码加群
创建话题发布帖子
在手机上浏览此页面

拟人圈
登录
没有账号?立即注册
手机号
验证码
账号密码登录
用户名/手机号/邮箱
登录密码
找回密码 | 免密登录

社交账号登录

使用社交账号登录即表示同意用户协议
注册
已有账号,立即登录
设置用户名
手机号
验证码
设置密码
公告
  • --!注意!--如有视频/图片需要上传,请先查看教程【点击查看教程】
  • APP上线啦!上方导航栏下载!